「自立と共生」の豊かな社会の実現をめざす市民の会
     オリーブ千葉
 

会員の活動報告

会員の活動報告
2022/09/30

安倍国葬反対国会正門前デモ9/27

Tweet ThisSend to Facebook | by:佐々木
国葬当日、国会正門前の大行動に参加しました。
主催者発表で1万5千人。参加した実感でも1万人は超えてた印象です。
安保法制以降デモに対する諦めなのか参加人数が低迷しているなか
今回は成功の部類に入るのではと思います。

今後の動きが大切ですね。
こんな報道があります。
●維新『国葬手続き明確化など含む法案』10月臨時国会に提出目指す 
 他党に協力要請も
そもそも国葬(天皇を除く)は憲法違反であり、安保法制と同じく法律で
認めてはいけないものです。自民別働隊の維新の動きに警戒です。
立憲民主党の国葬反対理由には「国葬は憲法違反」という本質論がなかったので
、維新と握る懸念があります。立憲主義を破壊する行為なのですから、全力で
法案成立を阻止しなければなりません。むしろ、許容範囲は内閣葬までとする
ことを決めるべきと考えます。
国葬後のこれからが本番です。
===========
各野党の後に安倍国葬反対署名活動をしている田中優子氏もスピー
「国会軽視は国民無視、民主主義が壊される。安倍元総理の権力を権威にしよう
としている。皆さんと注視していかなければ。」
警察の規制が多かったが、それでも平和的なデモがいつまでも続けられたらと
思います。

20:14 | 投票する | 投票数(1) | コメント(0) | 報告事項
2017/01/18

オリーブ千葉1月読書会 みなさんの感想など

Tweet ThisSend to Facebook | by:佐々木

1月読書会(15日) 伊藤千尋著「反米大陸 ― 中南米がアメリカにつきつけたNO


 寒い日でしたがたくさんの方にご参加頂きました。遠くからもありがとうございました。

 

 アメリカが中米、南米を侵略し、ハワイ、フィリピンや日本へ触手を伸ばす事が書かれています。

 この本の元になるアメリカの始まり。コロンブスの新大陸発見からインディアンの虐殺ののお話。

 久しぶりにご参加の地理の先生から、資料のプリント配布と説明が興味深かったです。ブラジル

はポルトガルの植民地でポルトガル語、その西側はスペインの植民地でスペイン語。

メスチソ(混血)の多い少ないもプロテスタントなどの宗教や高地などの地理的なもので変わる。

またGDPが高いから国民の所得が高いわけではない、など勉強になりました。

 毎回ご参加の二見伸明さんから、2,3年前に筆者の伊藤千尋さんと合った事があるとお話があり

ました。その時は「フィリピンは原発を造ったがチェルノブイリ原発事故を見て動かさずに廃炉に

した。これからは海水や風力発電かな。」との話をされたそうです。ほかにも今の政治などのお話が

ありました。

皆さんの感想など

○ 前に聞いた、「日本は上手くいった」とはどういう事かが分かった。
○ この本はすんなり分かった。リビアに旅行で行き、高い識字率や安全な町でメディアの情報とは

  違いよい国と思ったが、その後のアメリカのやり方が同じ。

○ 南米では革命を起こすエネルギーはどこから来るのだろう。
○ (日本でも)諦めない市民を増やそう。
○ 昔はアメリカが好きだったのに。この本で怒りのエネルギーが戻ってきた。
○ 従米日本にとってのヒントを見つけられず期待外れ。
○ いまさら反米でもないでしょう。
○ 日本にはチェ・ゲバラやドクトル・ハラはいないのか。(Mさんお願いしますの声。)
○ CIAの目的は反米政権を倒すこと。
○ メディアがおかしい時はそこに電話をして話しています。
○ 日本はまだどん底までいっていない。(中南米の貧困による革命のエネルギーまでは遠い。)
○ ほかにフリートークでおすすめの本や二見さんへの質問など。


○ この本を読むきっかけとなった映画「NO」

  チリのピノチェト軍政下で1988年に行なわれた信任選挙。勝てないと思われた多数野党側「NO」

  のTVのコマーシャルが明るく希望を持たせる映像で印象に残りました。


※ 参加者からのご紹介 伊藤千尋著 「一人の声が世界を変える」 新日本出版社

※ 参考 伊藤千尋氏の講演(2015年)YouTube では選挙を待たなくても出来る事がある。

   「戦争はいやだ調布市民のつどいでの伊藤千尋さんの講演

    https://www.youtube.com/watch?v=pdVGSl0SBDY

※二見伸明さんからの感想記事もお読み下さい。

 

次回は219日(日)14-17時の予定です。

取り上げる本はエマニュエル・トッド著 堀茂樹訳「問題は英国ではない、ECなのだ」

場所は決まり次第、お知らせいたします。

読書会担当 佐々木 iwain_22@yahoo.co.jp


09:54 | 投票する | 投票数(1) | コメント(0) | 報告事項
2016/12/13

《オリーブ千葉勉強会12/4日》

Tweet ThisSend to Facebook | by:伊藤宏
 12月4日(日)2時から5時まで、JR船橋駅南口徒歩2分のカラオケ屋さん
の1階で二見伸明氏を顧問に10人の参加者で、それは活発なケンケン
ゴウゴウの議論を繰り広げました。
二見氏も、実に良かった、面白かったと言って下さいましたが
楽しい議論ができました。
次回は1月15日を予定しています。ぜひ、ご一緒しませんか?

次のテーマにそって議論をしました。
*マーティンファクラー著「安倍政権にひれ伏す日本のメディア」
*本間龍著「原発プロパガンダ」

マーティンファクラー氏「安倍政権にひれ伏す日本のメディア」:
 「民主主義国家においてジャーナリストは、重要な職業。
米国には“ジャーナリストを育てる学校”があり、同級生の横のネットワーク
が助けになっている。
その点、ジャーナリストが会社の一人のサラリーマンとなっている日本では
リスキーな職業といえる。(タコ壺型ジャーナリズムの弱さ)
 NHKの政治ニュースの放送のやり方は、中国とそっくりになっている。」

電通問題:
 電通はテレビ局の”ワク”を抱え込んでいる。日本ではクロスオーナー
シップで、新聞とテレビのオーナーが同じ。その為、新聞の収益が伸びない
以上、テレビワクを抑えている電通の力は巨大化している。

 原発推進の為には国民の原爆・放射能にたいする危機感をなくす
ためには、“夢のエネルギー”とのプロパガンダが必要で、
40年で2兆4千億円という巨額な広告宣伝費を担ったのが電通でした。

 原発事故から5年を経た現在も八百数十億円の広告費
(これは私達国民が払ってる電気代)が電通を通してテレビ局、新聞、
週刊誌等に支払われています。

 二見伸明氏は、議論の最後のコメントで、「電通の設立の歴史を考えれ
ば、自民党が与党である限り、たとえ少々何が言われようと、
電通の力は存続して行く。
自民党からの野党への政権交代が5年間位続き、小沢さんが鳩山政権で
掲げた、クロスオーナシップの禁止、電波利用料のオークション制度
を法制化することで初めて原子力ムラと言われる電通が支える利権構造が
解体されるのかもしれない。」

16:39 | 投票する | 投票数(1) | コメント(0)
2016/07/05

青木愛(生活の党)街頭演説(動画)

Tweet ThisSend to Facebook | by:olc_admin
   青木愛(生活の党)街頭演説 (動画)

7月2日(土)の青木愛・街宣演説の動画が
    「中ちゃんレポート!」  ustre.am/:620CD
より提供されています。

 青木愛(生活の党)街頭演説 (JR総武線・津田沼駅)
 青木愛(生活の党)街頭演説 (千葉中央公園)
 青木愛(生活の党)街頭演説 (村上団地入口)
 青木愛(生活の党)街頭演説 (柏セブンパーク)
 青木愛(生活の党)街頭演説 (JR常磐線・新松戸駅)
 青木愛(生活の党)街頭演説 (JR総武線・松戸駅)
10:51 | 投票する | 投票数(1) | コメント(0)
2016/07/05

青木愛さん7/2 最終街宣は浦安駅

Tweet ThisSend to Facebook | by:olc_admin
  1. 〜青木愛さん7/2 最終街宣は浦安駅〜

    暗くなった浦安駅の近くで今日の街宣活動を締めくくります。お疲れ様。話を聴いてくださった方々。握手をして励まして下さった多くの方々。ありがとうございました。


10:44 | 投票する | 投票数(1) | コメント(0)
2016/07/05

青木愛(生活の党比例候補)街宣記

Tweet ThisSend to Facebook | by:olc_admin
  1. 《青木愛(生活の党比例候補)街宣記》

    ここは、柏の沼南のセブンパーク。土地の名産を数多く扱っています。小沢一郎代表のお母様が誕生した地、愛さん同様、この沼南の地もどうぞよろしくお願いします。


10:40 | 投票する | 投票数(1) | コメント(0)
2016/07/05

青木愛さんの街宣支援(動画)

Tweet ThisSend to Facebook | by:olc_admin

全国比例・青木愛さんの街宣支援(動画)


Think differentさんより提供いただいた青木愛さんの街宣など
Youtubeの動画です。

https://www.youtube.com/channel/UCQf38ej42d-cAMIqgEVR2Qw

 
7月2日(土)に青木愛さんが千葉県北部地域を街宣した動画がありますので、
ご覧ください。

「2016.7.2 全国比例・青木愛。津田沼駅・千葉から全国へのお願い」
2016.7.2 全国比例代表 青木愛・千葉街宣 突っ走る編

「元参議院議員・平野貞夫、青木愛・千葉街宣秘話を語る」
「青木愛、千葉街宣 ”セブンズ パーク”前にて 
2016.7.2

「事例は青木愛 追っかけPV(ダイジェスト版)」


10:10 | 投票する | 投票数(1) | コメント(0)
2016/06/27

街宣風景(6月24日)

Tweet ThisSend to Facebook | by:olc_admin
      街宣風景(6月24日)

平野貞夫節がさく裂しております。

15:40 | 投票する | 投票数(1) | コメント(0)
2016/06/20

6.19 生活の党 青木愛支援 決起集会

Tweet ThisSend to Facebook | by:olc_admin
         6.19 生活の党 青木愛支援 決起集会


10:47 | 投票する | 投票数(1) | コメント(0)
2016/06/18

青木 愛さんのポスター張り (11)

Tweet ThisSend to Facebook | by:olc_admin
青木 愛さんのポスター張り (11)


07:59 | 投票する | 投票数(0) | コメント(0)
2016/06/18

青木 愛さんのポスター張り (10)

Tweet ThisSend to Facebook | by:olc_admin
青木 愛さんのポスター張り (10)


07:57 | 投票する | 投票数(0) | コメント(0)
2016/06/13

第17回 読書会の報告---レジメ(12)付

Tweet ThisSend to Facebook | by:olc_admin

          【第17回 読書会の報告---レジメ(12)付】


17回オリーブ千葉読書会を2016612日(日)14時?17時に船橋市で実施

いたしました。 読書会で解読しました書籍のレジメ(12)を以下に添付いたします。

 

樋口陽一・小林節著 『「憲法改正」の真実』 (集英社新書、2016年刊)

 

【レジメ(12) pdf版】

   オリーブ千葉読書会レジメ (12F).pdf

 

【レジメ(12H) jpag版(1ページのみ)】

 

 


20:51 | 投票する | 投票数(0) | コメント(0)
2016/06/12

青木 愛さんのポスター張り (9)

Tweet ThisSend to Facebook | by:olc_admin
青木 愛さんのポスター張り (9)

共産党は友党ですね。


21:30 | 投票する | 投票数(1) | コメント(0)
2016/06/12

青木 愛さんのポスター張り (8)

Tweet ThisSend to Facebook | by:olc_admin
     青木 愛さんのポスター張り (8)

どうしても立ち位置に親和性が現れます。公明よりは、共産と隣になってしまいます。


21:22 | 投票する | 投票数(0) | コメント(0)
2016/06/05

6.5 国会包囲大集会に参加しました

Tweet ThisSend to Facebook | by:olc_admin
総がかり行動実行委員会主催 6.5 国会包囲大集会に参加しました


18:25 | 投票する | 投票数(1) | コメント(0)
2016/06/05

青木 愛さんのポスター張り (7)

Tweet ThisSend to Facebook | by:olc_admin
青木 愛さんのポスター張り (7)

小沢一郎さんの実家のお墓前にて

11:42 | 投票する | 投票数(1) | コメント(0)
2016/06/05

青木 愛さんのポスター張り (6)

Tweet ThisSend to Facebook | by:olc_admin
青木 愛さんのポスター張り (6)

我孫子市の病院にて(独占してポスターを張る許可を得ております)


11:41 | 投票する | 投票数(1) | コメント(0)
2016/06/05

青木 愛さんのポスター張り (5)

Tweet ThisSend to Facebook | by:olc_admin
青木 愛さんのポスター張り (5)

元参議院議員・平野貞夫さん宅にて


11:39 | 投票する | 投票数(1) | コメント(0)
2016/05/29

青木 愛さんのポスター張り (2)

Tweet ThisSend to Facebook | by:olc_admin
国道16号に青木 愛さんのポスターを野立てしました。


20:13 | 投票する | 投票数(1) | コメント(0)
2016/05/24

青木 愛さんのポスター張り (1)

Tweet ThisSend to Facebook | by:olc_admin
   青木 愛さんのポスター張り

青木 愛さんのポスター張り(野立てを含む)を鋭意展開中です。


20:20 | 投票する | 投票数(3) | コメント(0)
2016/05/24

印旛市民集会に参加しました

Tweet ThisSend to Facebook | by:olc_admin
4月24日(日)、成田市赤坂公園で行われた「戦争をさせない!印旛市民集会」に
オリーブ千葉として参加しました。

この集会で、制服向上委員会というアイドルグループの活動に初めて接し、
印象深かったです。

我々の作るチラシも、制服向上委員会に歌っていただけるような内容に
仕上げたいものです。






20:12 | 投票する | 投票数(1) | コメント(0)
2016/05/24

茨城県での援農

Tweet ThisSend to Facebook | by:olc_admin
          茨城県での援農

2016年5月14日(土)、茨城県つくば市長高野の農場において、援農を行いました。
これは、オリーブ千葉の活動の一環で、新しい有機農法を学ぶためのものです。
リーブ千葉として望ましい未来社会への模索活動を開始しました。


20:01 | 投票する | 投票数(1) | コメント(0)
2016/05/24

第16回 読書会の報告---レジメ(11)付

Tweet ThisSend to Facebook | by:olc_admin

     【第16回 読書会の報告---レジメ(11)付】


16回オリーブ千葉読書会を2016年5月15日(日)14時--17時に船橋市で実施

いたしました。 読書会で解読しました書籍のレジメ(11)を以下に添付いたします。

 富岡幸雄著 『税金を払わない巨大企業』 (文春新書、2014年刊)

 

【レジメ(11) pdf版】

   オリーブ千葉読書会レジメ (11F).pdf

 

【レジメ(11H): jpag版(1ページのみ)】
   


18:32 | 投票する | 投票数(1) | コメント(0)
2016/05/24

第22回世話人会の議事録

Tweet ThisSend to Facebook | by:olc_admin
       第22回 世話人会

5月22日(日)に佐倉市臼井で実施した世話人会の議事録を添付いたします。

     
第22回オリーブ千葉世話人会の議事録.pdf
18:20 | 投票する | 投票数(1) | コメント(0)
2016/05/24

第21回世話人会の議事録

Tweet ThisSend to Facebook | by:olc_admin
        第21回 世話人会

4月23日(土)に佐倉市臼井で実施した世話人会の議事録を添付いたします。

     
第21回オリーブ千葉世話人会の議事録.pdf
18:17 | 投票する | 投票数(1) | コメント(0)
2016/04/10

船橋駅でのチラシ配り

Tweet ThisSend to Facebook | by:olc_admin

          船橋駅でのチラシ配り

 

49()JR船橋駅南口にて、

チラシ「野党共闘ってなーぁに?」を配布しました。

 

約一時間で150枚も受け取って貰えました。

話かけて来る人も何人かいました。

少し空気が変わってきたと感じております。

作ったばかりの横断幕、 オリーブ千葉のロゴ入り腕章と

それらしくなってきました。

 

 

 


15:26 | 投票する | 投票数(1) | コメント(0)
2016/04/10

第15回 読書会の報告---レジメ(10)付

Tweet ThisSend to Facebook | by:olc_admin

          【第15回 読書会の報告---レジメ(10)付】


15回オリーブ千葉読書会を201649日(土)14時?17時に船橋市で実施

いたしました。 読書会で解読しました書籍のレジメ(10)を以下に添付いたします。

 読書会の風景です

 

金子勝・児玉龍彦著 『日本病―長期衰退のダイナミックス』 (岩波新書、2016年刊)

 

【レジメ(10) pdf版】

   オリーブ千葉読書会レジメ (10).pdf

 

【レジメ(10H)jpag版(1---3ページのみ)】

 

 

 


14:54 | 投票する | 投票数(0) | コメント(0)
2016/03/29

第20回 世話人会

Tweet ThisSend to Facebook | by:olc_admin
        第20回 世話人会

3月27日(日)に佐倉市臼井で実施した世話人会の議事録を添付いたします。

     
第20回オリーブ千葉世話人会の議事録.pdf
14:30 | 投票する | 投票数(1) | コメント(0)
2016/03/16

3月12日神奈川県での野党連携活動

Tweet ThisSend to Facebook | by:olc_admin

   3月12日神奈川県での野党連携活動

3
12日菅官房長官の選挙区、上大岡で生活、共産、民主、みどりの党、

ママの会、シールズ、その他オリーブ神奈川、オリーブ千葉などが集結。

400名が街を憲法を守れ、子どもを守れふるさとを守れと声をあげて

練り歩きました。

      https://t.co/2EbdO4pt2T

 

12:56 | 投票する | 投票数(1) | コメント(0)
2016/03/16

3月13日オリーブ千葉の横断幕

Tweet ThisSend to Facebook | by:olc_admin
オリーブ千葉の横断幕

3月13日(日)、JR津田沼駅南口でのチラシ配布に新しい横断幕を初披露しました。



12:02 | 投票する | 投票数(1) | コメント(0)
2016/03/15

第14回読書会のレジメ(9)

Tweet ThisSend to Facebook | by:olc_admin
   第14回読書会レジメ

2016年3月13日(日)に実施した第14回読書会の「レジメ(9)」は以下の通りです。

    オリーブ千葉読書会レジメ (9F).pdf 

このレジメの1--2ページは以下の通りです。



11:48 | 投票する | 投票数(1) | コメント(0)
2016/03/01

第19回世話人会

Tweet ThisSend to Facebook | by:olc_admin
       第19回世話人会

2016年2月28日(日)、京成臼井にて開催した世話人会の議事録を以下に添付いたします。

    第19回オリーブ千葉世話人会の議事録.pdf

12:02 | 投票する | 投票数(1) | コメント(0)
2016/03/01

第13回読書会(レジメ付)

Tweet ThisSend to Facebook | by:olc_admin
        第13回読書会

その際使用した「レジメ(8)」のPDFを添付いたします。
     オリーブ千葉読書会レジメ (8).pdf

このレジメのトップページは以下の通りです。

11:57 | 投票する | 投票数(1) | コメント(0)
2016/02/22

「辺野古新基地建設阻止 2/21国会大包囲」に参加しました

Tweet ThisSend to Facebook | by:olc_admin
             「辺野古新基地建設阻止  2/21国会大包囲」に参加しました

                             ワンコも一緒に参加しました


05:47 | 投票する | 投票数(1) | コメント(0)
2016/02/14

第18回世話人会

Tweet ThisSend to Facebook | by:olc_admin
          第18回世話人会

1月31日(日)に市川市 IーLinkルームで実施した世話人会の議事録を添付いたします。

     第18回オリーブ千葉世話人会の議事録.pdf

12:02 | 投票する | 投票数(1) | コメント(0)
2016/02/09

横断幕-1

Tweet ThisSend to Facebook | by:olc_admin

20:52 | 投票する | 投票数(1) | コメント(0)
2016/01/20

オリーブ千葉読書会に出席して(二見伸明先生のFacebookより)

Tweet ThisSend to Facebook | by:olc_admin

≪オリーブ千葉読書会に出席して≫二見伸明先生のFacebookより

 

二見伸明先生はオリーブ千葉読書会のご意見番として参加いただいています。

毎回、貴重なご意見や関連する議員としてのご経験などを紹介いただき、“駄論”に

流れがちな読書会の重石の役割を担っていただいております。

 二見伸明先生のFacebook2016117日の読書会の感想が述べられており

ますので、先生の了解をいただいて、以下に転載いたします。

                                              (E.H.

 

----------------------- Facebookより転載 ------------------------

 

今日午前、東京は雪、我が家は雨。スリップの心配がないので安心して車を運転し

て水中ウォーキングへ。

昨夜のアルコールの残滓をきれいに流していい気持ち。

晩酌の美味しいこと、至福です。

 

 昨日、オリーブ千葉の読書会がJR船橋駅から徒歩2分のカラオケ屋でありました。

テキストは宇沢弘文・内橋克人対談形式の『始まっている未来』。


 
 宇沢さんはシカゴ大学で市場原理主義者のフリードマンとながいこと一緒だった

そうで、そのときのエピソードを次にように語っています。
 
フリードマンの市場原理主義は、経済学とは言えない一種の信念ですね。

いまのアメリカの置かれている大惨事(註:リーマンショック)は、そこに原点があると

思うのです


フリードマンは事ある毎に市場原理主義のゴスペルを広めようとして、経済学部の

同僚たちの顰蹙を買っていました。

私がいた頃は、フリードマンの影響を受けた人は決して経済学部には入れないという

暗黙の了解があったほどです。

当時は、他の大学でも同じような雰囲気でした。

シカゴで私のところで最初に博士論文を書いた学生はミゲル・シドラウスキーという

国際金融を専門とする優れた能力と高い志を持った学生でした。

就職のとき、MIT(マサチューセッツ工科大学)をつよく希望したので、MITに助教授

候補として推薦しました。

ところがサミュエルソンから電話がかかってきて、「シカゴでPh.Dを取った学生はMIT

では決して助教授として採用しないことになっている。

フリードマンの影響を受けた学生はFiedmaniteだ。 Termite(シロアリ)と同じで、

一度入れたら建物を壊されてしまう」。

シドラウスキーは私のところで博士論文を書いた学生で、決してFriedmaniteでは

ないことを強調して、MITで助教授として採用してもらった。

 

 どうも安倍首相を取り囲んでいる新自由主義者・市場原理主義者は日本の土台を

食いつぶすシロアリのようですね。

庶民の暮らしが良くならない原因が分りました。

 

 内橋克人さんも「間違った経済学は間違った政策を導く》と言っています。

 

 ところでこの本の中で社会的共通資本を主張している宇沢さんは、1981年、訪日

されたローマ法王・ヨハネ・パウロ二世が小石川の後楽園での盛大な野外ミサで、

流暢な日本語で「平和は人類にとっていちばん大切な共通の財産であり、日本の

平和憲法は社会にとっての共通の財産である」と語られたことを紹介されています。

ちなみに宇沢さんはパウロ二世から「新しいレールム・ノヴァルム」の協力を依頼

され、「社会主義の弊害と資本主義の幻想」を提案し、それを主旋律とする「新しい

レールム・ノヴァルム」が199151日に出されています。

 

 新自由主義、アベノミクスを理論と現実で打ち破る必要があります。

読書会でも「共通社会資本とは何か」を自然、医療、教育、農業、インフラなど掘り下

げた勉強をしようという声が上がっています。 


14:41 | 投票する | 投票数(2) | コメント(0)
2016/01/03

新 年おめでとうございます

Tweet ThisSend to Facebook | by:olc_admin

年おめでとうございます

年もよろしくお願いいたします
 

          オリーブ千葉

            上雅之



12:56 | 投票する | 投票数(0) | コメント(0)
2015/12/21

第17回 オリーブ千葉世話人会の議事録

Tweet ThisSend to Facebook | by:olc_admin
     第17回 オリーブ千葉世話人会の議事録

12月19日(土)に佐倉市臼井で実施した世話人会の議事録を以下に掲載します。
 

【議事録: pdf版】
      
第17回オリーブ千葉世話人会の議事録.pdf


17:47 | 投票する | 投票数(1) | コメント(0)
2015/12/14

第11回 読書会の報告---レジメ(7)付

Tweet ThisSend to Facebook | by:olc_admin

                    【第11回 読書会の報告---レジメ(7)付】


9回オリーブ千葉読書会を20151213日(日)14時?17時に船橋市で実施いたしました。
読書会で読解した書籍のレジメ(7)を以下に添付いたします。

 

宇沢弘文・内橋克人著 『始まっている未来―新しい経済学は可能か』 (岩波書店、2009年刊)

 

【レジメ(7) pdf版(全ページ)】

   オリーブ千葉読書会レジメ (7).pdf


【レジメ(7H) jpag版(最初のページと2枚の参考図のみ)】

 

 

 

 


10:38 | 投票する | 投票数(1) | コメント(0)
2015/12/02

第16回世話人会 議事録

Tweet ThisSend to Facebook | by:olc_admin
             第16回世話人会 議事録

11月29日(日)に市川市で実施した世話人会の議事録を以下に掲載します。
 

【議事録: pdf版】
    
第16回オリーブ千葉世話人会の議題(案).pdf      


16:21 | 投票する | 投票数(1) | コメント(0)
2015/11/16

第9回 読書会の報告---レジメ(6)付

Tweet ThisSend to Facebook | by:olc_admin

【第10回 読書会の報告---レジメ(6)付】


第10回オリーブ千葉読書会を20151115日(日)14時---17時に船橋市で実施いたしました。
読書会で読解した書籍のレジメ(6)を以下に添付いたします。

 

若杉冽著 『東京ブラックアウト』 (講談社、2014年刊)

 

【レジメ(6) pdf版】

   オリーブ千葉読書会レジメ (6).pdf
【レジメ(6) jpag版】

  オリーブ千葉読書会レジメ (6)_ページ_1.jpg
       
オリーブ千葉読書会レジメ (6)_ページ_2.jpg
       
オリーブ千葉読書会レジメ (6)_ページ_3.jpg
       オリーブ千葉読書会レジメ (6)_ページ_4.jpg


なお、次回の読書会(第11回)は、1213()14―17時に船橋市で実施する予定です。
読み進める書籍は、

  宇沢弘文・内橋克人著 『始まっている未来』(岩波書店、2009年刊)

皆様、奮ってご参加ください。


11:08 | 投票する | 投票数(2) | コメント(0)
2015/10/27

第15回世話人会 議事録

Tweet ThisSend to Facebook | by:olc_admin
             第15回世話人会 議事録

10月25日に実施した世話人会の議事録を以下に掲載します。
 

【議事録: pdf版】
    
第15回オリーブ千葉世話人会の議事録.pdf      


【議事録: jpag版】
    
第15回オリーブ千葉世話人会の議事録_ページ_1.jpg
    第15回オリーブ千葉世話人会の議事録_ページ_2.jpg


19:27 | 投票する | 投票数(1) | コメント(0)
2015/10/18

第9回 読書会の報告---レジメ(5)付

Tweet ThisSend to Facebook | by:olc_admin

【第9回 読書会の報告---レジメ(5)付】


9回オリーブ千葉読書会を20151018日(日)14時?17時に船橋市で実施いたしました。
読書会で読解した書籍のレジメ(5)を以下に添付いたします。

 

(書 籍) ジョン・W・ダワー & ガバン・マコーミック著 『転換期の日本へ
              ---「パックス・アメリカーナ」か「パックス・アジア」か』
             (NHK出版新書、2014年刊)

 

【レジメ(5)pdf版】

オリーブ千葉読書会レジメ (5F-最終版).pdf   


【レジメ(5)jpag版】

オリーブ千葉読書会レジメ (5F-最終版)_ページ_01.jpg
オリーブ千葉読書会レジメ (5F-最終版)_ページ_02.jpg  
オリーブ千葉読書会レジメ (5F-最終版)_ページ_03.jpg
オリーブ千葉読書会レジメ (5F-最終版)_ページ_04.jpg
オリーブ千葉読書会レジメ (5F-最終版)_ページ_05.jpg
オリーブ千葉読書会レジメ (5F-最終版)_ページ_06.jpg
オリーブ千葉読書会レジメ (5F-最終版)_ページ_07.jpg
オリーブ千葉読書会レジメ (5F-最終版)_ページ_08.jpg
オリーブ千葉読書会レジメ (5F-最終版)_ページ_09.jpg
オリーブ千葉読書会レジメ (5F-最終版)_ページ_10.jpg
オリーブ千葉読書会レジメ (5F-最終版)_ページ_11.jpg
オリーブ千葉読書会レジメ (5F-最終版)_ページ_12.jpg
オリーブ千葉読書会レジメ (5F-最終版)_ページ_13.jpg
オリーブ千葉読書会レジメ (5F-最終版)_ページ_14.jpg
 

 

なお、次回の読書会(第10回)は、1115()14―17時に
船橋市で実施する予定です。
読み進める書籍は、

  若杉冽著 『東京ブラックアウト』(講談社、2014年刊)

皆様、奮ってご参加ください。


20:39 | 投票する | 投票数(1) | コメント(0)
2015/09/30

第14回世話人会 議事録

Tweet ThisSend to Facebook | by:olc_admin
        第14回世話人会 議事録

9月27日に実施した世話人会の議事録を以下に掲載します。

 

【議事録: pdf版】

     第14回オリーブ千葉世話人会の議事録.pdf   


【議事録: jpag版】

          第14回オリーブ千葉世話人会の議事録_ページ_1.jpg   

         第14回オリーブ千葉世話人会の議事録_ページ_2.jpg
         第14回オリーブ千葉世話人会の議事録_ページ_3.jpg


13:20 | 投票する | 投票数(1) | コメント(0)
2015/09/24

『緊急集会 ぶっ壊せ!アベ安保法制』のご報告

Tweet ThisSend to Facebook | by:olc_admin

         『緊急集会 ぶっ壊せ!アベ安保法制』のご報告

 

        「対米従属しようがない症候群」を治さないことには日本の再建はない

 

826日、憲政会館で行われた『緊急集会 ぶっ壊せ!アベ安保法制』は、台風の余波の

雨の中、515名もの参加を頂き大いに盛り上がりました。


小沢一郎氏、平野貞夫氏、二見伸明氏がとても貴重な情報を発信して下さいました。下記

は、この集会のビデオをボランティの方が撮って下さいました。 ぜひご視聴をお願いいたしま

す。 
     https://www.youtube.com/watch?v=Dp2rGQBql4k

  安倍政権の安保法案の変更に対し、何となくおかしい、と危機感を感じている国民は増えて

います。 安倍首相の、何が何でも憲法を改正したいとの執念に対し、私達は「何となく変」で

はなく、何が事実なのか、現憲法の誕生の事実、9条の意味をきちんと学び、理解することが

大切かと思っています。 

  敗戦を機に日本人に染みついた「アングロサクソンには刃向かうな」は、70年を経てもまだ

消えそうにもありません。 ?対米従属しようがない症候群?を治さないことには日本の再建は

ない。 国も国民も、自立して立ち上がってこそ、誇りを持てるのだと、つくづく思います。 


23:52 | 投票する | 投票数(1) | コメント(0)
2015/09/07

第13回世話人会の議事録

Tweet ThisSend to Facebook | by:olc_admin
      第13回オリーブ千葉世話人会の議事録
        
第13回オリーブ千葉世話人会が8月29日(土)に佐倉市臼井で実施されました。
議事録は以下をご覧ください。

 

【議事録: pdf版】

   第13回オリーブ千葉世話人会の議事録.pdf   


【議事録: jpag版】
     第13回オリーブ千葉世話人会の議事録_ページ_1.jpg

       第13回オリーブ千葉世話人会の議事録_ページ_2.jpg


11:28 | 投票する | 投票数(1) | コメント(0)
2015/08/20

オリーブ千葉チラシ(第2号)

Tweet ThisSend to Facebook | by:olc_admin
                       オリーブ千葉チラシ(第2号)

「私たちは”戦争”法案に断固反対します! アベ政治を許さない!」を作成しました。

チラシの内容は以下をご覧ください。






21:26 | 投票する | 投票数(2) | コメント(0)
2015/08/14

オリーブ千葉、安倍政権NO!実行委主催0724首相官邸包囲に賛同

Tweet ThisSend to Facebook | by:olc_admin

  オリーブ千葉、安倍政権NO!実行委主催0724首相官邸包囲に賛同


安倍政権NO!実行委主催0724首相官邸包囲に賛同しました。

 

オリーブ千葉は7月24日に行われた安倍政権NO!実行委主催の首相官邸包囲行動に
賛同団体として登録し、行動に参加しました。


↓【賛同団体】参照

http://abe-no.net/?page_id=310

 

なお、以下のとおり、8月30日には大規模な10万人国会包囲行動がありま

す。オリーブ千葉として参加する予定ですので、みなさまご参加くだ さい。

http://sogakari.com/?p=627

※オリーブ千葉としての集合は改めて告知します。


15:43 | 投票する | 投票数(1) | コメント(0)
2015/07/28

第12回オリーブ千葉世話人会の議事録

Tweet ThisSend to Facebook | by:olc_admin
                    第12回オリーブ千葉世話人会の議事録

7月25日(土)15時~18時、松戸市民会館で世話人会を開催しました。

議事録を以下に添付します。

   第12回オリーブ千葉世話人会の議事録_ページ_1.jpg
   第12回オリーブ千葉世話人会の議事録_ページ_2.jpg
   第12回オリーブ千葉世話人会の議事録_ページ_3.jpg

10:09 | 投票する | 投票数(0) | コメント(0)
2015/07/14

第7回 読書会の報告---レジメ(4)付

Tweet ThisSend to Facebook | by:olc_admin

【 第7回 読書会の報告---レジメ(4)付 】


7回オリーブ千葉読書会を2
015712日(日)14時?17時に船橋市で実施いたしました。

 

(書 籍) 山下祐介著 『地方消滅の罠---「増田レポート」と人口減少社会の正体』 (ちくま新書、2014年刊)


山下さんが考える人口減少問題の原因と課題は以下の5つとなります。

<第一>      これは心理戦であること。・・・(中略)・・・人々は「なにくそ、負けるものか」に向かわずに、「仕方ない」、「どうしょうもない」に傾きつつあるようだ。まずは、その罠から脱却せねばならない。

<第二>      悪循環をいかに断ち切るかが最大の問題であること。人口減少社会の到来は、近年起こったものではない。・・・(中略)・・・問題は、この悪循環をいかに好循環へと切り替えられるかである。この間の社会の在り方には何らかの欠陥があり、それを正すこと、いわば「路線の変更・修正」が求められる。その点で、今回の日本創成会議の「増田レポート」は元の路線の延長上にあり、さらに悪循環を促進させるのではないか。この点が著者のもっとも危惧するところである。

<第三>      この悪循環の根本には、暮らしと経済の対立があること。本来、この二つは両立するはずであり、国民は豊かな暮らしを実現するために、国の経済力を高める戦線に参戦してきたはずだった。しかし、いつの間にか国民経済をハイレベルで確保することだけが優先されて、そのために家族や個々の暮らしが犠牲になってしまっている。家族や個々の暮らしが圧迫されれば子育てはできない。子供も生まれない。それが人口減少の根本原因である。

<第四>      これは家族問題だということ。その際、一緒に住んでいる世帯だけを見ていては、家族という存在を見誤るだろう。・・・(中略)・・・家族や地域を正しくとらえ、新しく持続可能な家族や地域社会のあり方を構想する必要がある。そして、そこに高齢者福祉や農業・農村再生、UJIターンや小さな拠点、子育て支援などの政策や制度がどう絡んでくるのかが問われるのである。

<第五>      地域問題を解く手がかりは、家族とともに、やはり自治体にあるだろうということ。むろん、現在の自治体には、地域が抱える悪循環をしっかりと問題提起し、解決へと結びつけられるような能力や権限はない。いや、正確には権限はあるのだが、その手段・手法が確立されていない。その手段・手法を自治の根源から問い直す必要がありそうだ。例えば、「住民とは誰か」、「自治体の領土とは何か」、あるいはまた、その自治や自立はいかに確立されうるのか。こうしたことが、私たちの未来を占ううえで、非常に重要な問いになってきたようだ。自治体をいま一度、大きな国家の中の小さな国として見つめ直し、本当の自治体を構想することが、この事態を切り抜け、正循環へと引き戻していく確実な道筋ではないか。逆に言えば、自治の未成熟こそが、現在の悪循環の大元にあるものではないか。

オリーブ千葉読書会レジメ (4).pdf

今回からは、二見伸明先生(元運輸大臣)に当該読書テーマに関連する政治家としての経験談を聞かせていただくコーナーを設置しました。今回は、地方自治に関わるお話を伺いました。

なお、8月は読書会を一回お休みして、第8回読書会は9月13日(日)14時―17時に船橋市で実施する予定です。

13:42 | 投票する | 投票数(0) | コメント(0)
2015/06/28

6.24 戦争法反対 国会包囲デモ

Tweet ThisSend to Facebook | by:olc_admin
6.24 戦争法反対 国会包囲デモに、オリーブ千葉のノボリを掲げて、参加しました。
デモ参加者は3万人(主催者発表)に達したということで、盛り上がりました。
共産党、社民党、生活の党の代表、遅れて民主党の長妻氏、の演説がありました。
図らずも会期が延長されることになった6月24日を戦争法反対の起点として、
これからも定期的にデモを実施することが提案されました。
毎週金曜日の18時30分?20時に国会周辺でデモが予定されています。
オリーブ千葉のノボリを立てて参加する際には、ホームページでお知らせしますので、
参加される方はホームページのチェックをお願いします。

13:57 | 投票する | 投票数(2) | コメント(0)
2015/06/20

第6回 オリーブ千葉読書会の報告 レジメ (3)付

Tweet ThisSend to Facebook | by:olc_admin

【 第6回 オリーブ千葉読書会の報告 レジメ(3)付】

 

6回オリーブ千葉読書会を以下の通り実施いたしました。

 

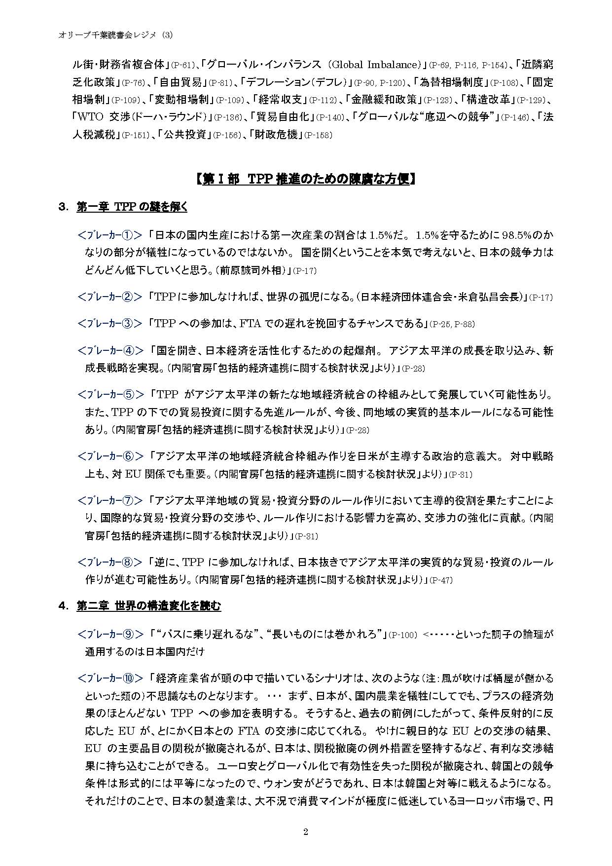
(書 籍) 中野剛志著 『TPP亡国論』 (集英社新書、2011年刊)

「この本は、TPPという具体的な問題の検証を通して、日本人の戦略的思考回路を回復

させようという試みです。 ですから、これからTPP以外の問題が日本に降りかかったとき

にも、この本に書かれてた戦略的思考回路が役立つことを狙って私は書いています」との

中野剛志さんの知見を読み解きましょう。

(日 時) 2015514日(日)14時?16

(会 場) カラオケ「歌うんだ村・船橋店」


以下には「オリーブ読書会レジメ (No.3)」を掲載します。 
なお、このレジメの内容は、「オリーブ千葉読書会レジメ」と明示したうえで、ご利用ください。 

                  オリーブ千葉読書会レジメ (3F-最終版)_ページ_01.jpg
   オリーブ千葉読書会レジメ (3F-最終版)_ページ_02.jpg
   オリーブ千葉読書会レジメ (3F-最終版)_ページ_03.jpg
   オリーブ千葉読書会レジメ (3F-最終版)_ページ_04.jpg
   オリーブ千葉読書会レジメ (3F-最終版)_ページ_05.jpg
   オリーブ千葉読書会レジメ (3F-最終版)_ページ_06.jpg
   オリーブ千葉読書会レジメ (3F-最終版)_ページ_07.jpg
   オリーブ千葉読書会レジメ (3F-最終版)_ページ_08.jpg
   オリーブ千葉読書会レジメ (3F-最終版)_ページ_09.jpg
   オリーブ千葉読書会レジメ (3F-最終版)_ページ_10.jpg
   オリーブ千葉読書会レジメ (3F-最終版)_ページ_11.jpg
   オリーブ千葉読書会レジメ (3F-最終版)_ページ_12.jpg
   オリーブ千葉読書会レジメ (3F-最終版)_ページ_13.jpg
   オリーブ千葉読書会レジメ (3F-最終版)_ページ_14.jpg
   オリーブ千葉読書会レジメ (3F-最終版)_ページ_15.jpg
   オリーブ千葉読書会レジメ (3F-最終版)_ページ_16.jpg
   オリーブ千葉読書会レジメ (3F-最終版)_ページ_17.jpg
   オリーブ千葉読書会レジメ (3F-最終版)_ページ_18.jpg
   


10:01 | 投票する | 投票数(1) | コメント(0)
2015/06/03

第10回オリーブ千葉世話人会 議事録

Tweet ThisSend to Facebook | by:olc_admin
                                   
            第10回オリーブ千葉世話人会
                                       2015
530()14時?17
                                       於京成臼井駅前イオン会議室
             (出席者) 長谷部、伊藤、佐々木、染谷、宮口、櫻井、井上(オブザーバー:サンゴ)


                                              
議 事 録

A)   オリーブ千葉の活動報告:

A-1) 統一地方選挙候補者へのボランティア活動の総括

知名度、経歴、演説、組織、ボランティア、参謀、集会、日常活動、政策、選挙活動の都合10

個の評価指標を設定して、各立候補者の評価を試みた。この手法にさらに検討を加え、今後

の選挙応援活動の参考にしたい。

A-2) オイコス (510日(日)、於目黒区中央町社会教育館)

畑浩治前衆議院議員のお話が興味深かった。官僚の抵抗に会いつつも、他党との妥協を重

ね、それでいて法案の勘所を外さない手腕に感心した。

A-3) オリーブ千葉チラシ配布 (516日(土)、於松戸駅)

2回目はJR松戸駅前で実施した。 1時間ちょっとでオリーブ千葉チラシを220枚配布し

た。

A-4) 回オリーブ千葉読書会(517日(日)、於船橋歌うんだ村)

岩本沙弓著 『バブルの死角』の読書3回目。 一冊の本で3回続けると間延びする感じがす

る。 できるだけ1冊について読書会の回数は1回を目標としたい。

A-5)  5.24首都圏アクション (524日(日)、於永田町)

4名の予定が8名の参加とあいなる。4名はホームページを見てさんかしていただいた。 こ

のような集会に、オリーブ千葉のノボリをはじめて立てて参加した。

A-6) オリーブ千葉ホームページへの記事掲載

今後とも当該ホームページの充実を図っていきたい。ホームページに読書会のレジメや他の

情報を集積させる工夫をしたい。ツイッタでホームページの紹介記事を掲載することにする。

B)     オリーブ千葉の今後の予定・計画:

B-1) 6回オリーブ千葉読書会(614日(日)14時?17時、於船橋歌うんだ村)

次回のテーマは、中野剛志著『TPP亡国論』とする。

B-3)ボランティア活動

・志岐グループ街宣支援(613日(土)14時?16時、於新宿駅西口)

他グループとの協働を促進する一環として、街宣活動への参加を予定する。

・オリーブ千葉チラシ配布(614日(日)12時?1330分、於船橋駅南口)

6回オリーブ千葉読書会に先立って、JR船橋駅南口で実施する。

・岩手県知事選挙運動(96日(日)投票日)への支援

達増事務所の意向を確認したうえで、支援活動を行っていきたい。場合によっては、車で岩

手県に出向くこともありうる。

B-4)他団体・個人との連携

幸塾とオリーブ千葉との合同の読書会として、神奈川県綱島で実施する予定である。

C) 世話人、我が人生を語る (第3回) :

櫻井政秋さんのお話 「国の借金論の嘘を暴く」を拝聴する。

D) 第11回オリーブ千葉世話人会の予定:

627日(土)14時?17時、我孫子市最勝寺で実施する予定。



10:47 | 投票する | 投票数(1) | コメント(0)
2015/05/28

5.24首都圏アクションへの参加

Tweet ThisSend to Facebook | by:olc_admin
               5.24首都圏アクションへの参加

5.24首都圏アクションヒューマンチェーン」実行委員会主催の「5.24首都圏アクション――国会包囲ヒューマンチェーン:止めよう!辺野古新基地建設、許すな!日本政府による沖縄の民意の圧殺を」の集会にオリーブ千葉会員8名で参加しました。






15:51 | 投票する | 投票数(1) | コメント(0)
2015/05/20

第5回オリーブ千葉 読書会 の報告 レジメ(2)付

Tweet ThisSend to Facebook | by:olc_admin

          【第5回オリーブ千葉 読書会の報告 レジメ(2)付


岩本沙弓著 『バブルの死角―日本人が損するカラクリ』 (集英社新書、定価760円+税)
を都合3回の読書会でとりあげてきました。 
「消費税、法人税などの税制、会計制度、円高是正とされる政府による為替介入、日本
を呑みこむ
アメリカの新帝国循環、そのいずれもが、結局のところは国民の負担を代償に
した強者のための
優遇措置にほかならないのではないか」との岩本沙弓さんの問題意識
を読み解きました。

以下には「オリーブ読書会レジメ (No.2)」を掲載します。
なお、このレジメの内容は、「オリーブ千葉読書会レジメ」と明示したうえで、ご利用ください。

オリーブ千葉読書会レジメ (2-最終版).pdf


09:38 | 投票する | 投票数(1) | コメント(0)
2015/05/18

オリーブ千葉のチラシ配り

Tweet ThisSend to Facebook | by:olc_admin

【オリーブ千葉の手作りちらしを松戸駅で
            配布しました。5/16


松戸駅で配ったチラシを見た数人の方からは、
選挙の大切さを、現在の投票をもっと真剣に
しなくては、との意見を頂きました。


   配布したチラシ

  オリーブ千葉のノボリを立てる

  ワンコとともにチラシ配り

  ワンコのゼッケン
18:02 | 投票する | 投票数(1) | コメント(0)
2015/04/02

沢田たもつ江東区政を語る会

Tweet ThisSend to Facebook | by:olc_admin
                沢田たもつ江東区政を語る会

4月1日、江東区亀戸で行われた「沢田たもつ江東区政を語る会(来賓:宇都宮健児弁護士)」が、オリーブ千葉の会員も参加して、開催されました。 沢田さんは貧困層の声を江東区政に届けたいと熱弁。 その様子が、下記のように、日刊スポーツ(平成27年4月2日版)に掲載されました 。 なお、沢田さんの半生は、湯浅誠著『反貧困』(岩波新書)の実在モデルとして、詳しく紹介されています。


15:30 | 投票する | 投票数(1) | コメント(0)
2014/12/19

ポスターの点検結果

Tweet ThisSend to Facebook | by:olc_admin

《ポスターの点検結果》

公示前に市内
10地点に30枚立てた生活の党ポスターを点検した結果は以下の通り。

 

(無傷の地点)2か所、4枚。(1枚のみ倒されている地点)3か所。従って、残り7枚は無事。(全て倒された地点)3か所、10枚。(ポスターがどこかに消えた地点)2か所、6枚。

 

以上、惨憺たる結果。倒されたポスターは生活の党のみで、自民党、共産党、幸福実現党などは無傷。生活の党のみが狙い撃ちされた。このことから、生活の党が敵意・脅威の対象であることがわかる。従って、ポスターは野立てを実施するだけでは不十分で、見回り点検が必要となる。

途上国では金目のものが荒らされ、盗難にあうが、我が国では生活の党のポスターがとても貴重なようで、vandalismの対象となるようだ。

pic.twitter.com/rSXCEsTO2I




20:23 | 投票する | 投票数(0) | コメント(0)
2014/12/19

生活の党比例ポスターの野立て

Tweet ThisSend to Facebook | by:olc_admin
≪生活の党比例ポスターの野立て≫遅ればせながら、少数ではありますが、生活の党の比例ポスターを千葉県北部に貼りだしました。立候補者は他の運動が忙しく、なかなか比例ポスターをはりだすまでには至っていないようです。その空白は誰かが埋めなければならないでしょう。→ pic.twitter.com/KemMkwTu8I
12:24 | 投票する | 投票数(0) | コメント(0)
2014/12/19

生活の党ポスターの野立て

Tweet ThisSend to Facebook | by:olc_admin

≪生活の党ポスターの野立て≫

田園部が広がっている所では、ポスターを野立てすることが最も効果的な選挙活動であろう。しかし、そのハードルは高く、金満政党自公の独壇場である。しかし、ボランティアの力を結集すると不可能ではない。今回、オリーブ千葉だけで野立てを実施した。 → pic.twitter.com/oHvSRYM2QX



12:21 | 投票する | 投票数(0) | コメント(0)
2014/12/19

たがや亮候補への小沢一郎代表の応援演説

Tweet ThisSend to Facebook | by:olc_admin

≪たがや亮候補への小沢一郎代表の応援演説≫

全部のツイキャス(最新の3本)あります。小沢一郎さんの演説の分もあります。

→ http://twitcasting.tv/yayoi114/show/


12:14 | 投票する | 投票数(0) | コメント(0)
2014/12/19

たがや亮(東京10区・生活の党)応援リレートーク

Tweet ThisSend to Facebook | by:olc_admin

≪たがや亮(東京10区・生活の党)応援リレートーク≫
おばた健太郎さん、山崎行太郎さん 、そしてたがや亮候補@池袋東口サンシャイン通り 


12月10日(水曜日)、池袋駅東口でのたがや亮候補と小沢代表の演説を聴きに行きました。そこには松本浩一さんはじめ、小幡健太郎さん、あと今度中野で区議に立候補予定の井出上さんも来ていました。松本さんと小幡さんは応援のリレートークもしました。たがやさんの事務所が和気あいあいとしていたというのが垣間見られるようなリレートークとその場の雰囲気でありました。一応ツイキャスで撮ってみました。その時の様子が少しでも伝わるかと思いますので、時間のある時にどうぞご覧ください。
→ http://moi.st/75fcc4c 

12:08 | 投票する | 投票数(0) | コメント(0)
2014/12/19

生活の党千葉3区岡島一正候補

Tweet ThisSend to Facebook | by:olc_admin

生活の党千葉3区岡島一正候補


彼は、NHKの報道カメラマンとして数々の戦場を駆け巡った。
だからこそ知っているのです【政治家のエゴと過ち】を。
日本の若者を戦地に送るような事があってはならない、
と訴えるのです。→

www.facebook.com/photo.php?fbid
twitcasting.tv/lovemeters/mov


12:03 | 投票する | 投票数(0) | コメント(0)
2014/12/19

生活の党千葉11区、金子健一候補

Tweet ThisSend to Facebook | by:olc_admin

生活の党千葉11区、金子健一候補


金子健一さんは、あの自民の森英介氏に
堂々の勝負をしています。
真の地方再生とズタズタにされた
民主主義の再生を掲げて戦っています。
pic.twitter.com/Ter5G3t1r2


12:01 | 投票する | 投票数(0) | コメント(0)
2014/12/19

青木愛さん赤羽駅街宣12/10

Tweet ThisSend to Facebook | by:olc_admin

青木愛さん赤羽駅街宣12/10


小沢代表がまだなのですが人がいっぱいで撮影ができそうもありません。

→ pic.twitter.com/LE7mbmnuPe


12:00 | 投票する | 投票数(0) | コメント(0)
2014/12/19

岡島一正候補千葉おゆみ野で街宣活動中

Tweet ThisSend to Facebook | by:olc_admin

岡島一正候補千葉おゆみ野で街宣活動中


サンゴちゃんもお仕事しています。

pic.twitter.com/QmUltyiqnk


11:59 | 投票する | 投票数(0) | コメント(0)
2014/12/19

生活の党千葉3区岡島一正候補12/12

Tweet ThisSend to Facebook | by:olc_admin

生活の党千葉3区岡島一正候補12/12


→ moi.st/7673b82
【政治が危ない! 今、変えなければ間に合わない!】
私達の子や孫を戦地に送ってはならない。
私達の年金で株を買い支え、ハゲタカファンドに
投げ与えていいのか!

日本の子供を決して戦地に送ってはならない!
戦地の若者は、見たこともない100$札に釣られ戦地に送り込まれる。

pic.twitter.com/sRNGaVtlv6


11:58 | 投票する | 投票数(0) | コメント(0)
2014/12/19

オリーブ千葉の看板ワンコはたくさんお仕事してくれました

Tweet ThisSend to Facebook | by:olc_admin

オリーブ千葉の看板ワンコはたくさんお仕事してくれました


可愛い〜と、多くの人が寄って来て
その人達は、皆目を細めチラシを受け
取ってくれました。

→ pic.twitter.com/9EOEfPIgf3

 

《生活の党千葉3区岡島候補を応援しています!》


11:55 | 投票する | 投票数(0) | コメント(0)
2014/11/27

生活の党小沢代表と平野貞夫氏対談11/27

Tweet ThisSend to Facebook | by:olc_admin

生活の党小沢代表と平野貞夫氏対談11/27

→ moi.st/72c9092


小沢一郎生活の党代表が、比例区東北ブロック候補平野貞夫さんに福島原発事故収束・放射能対策のメッセージを託された。

なお、小沢代表も触れておりますが、衆議院選挙では、参議院選挙と異なり、比例区投票で比例候補者の名前を記入すると無効扱いとなります。必ず、「生活の党」といった政党名を記入してください。

 

(主催:日本一新の会)
(撮影:  オリーブ千葉)


23:39 | 投票する | 投票数(2) | コメント(0)
2014/11/27

(インタビュー)平野貞夫 齢78にして立つ!11/27

Tweet ThisSend to Facebook | by:olc_admin

≪平野貞夫さんへのインタビュー動画

 

《平野貞夫 齢78にして立つ!11/27

→ http://moi.st/72c1c1e

平野貞夫氏、「原発・エネルギー問題」や「安倍ノミックス解散」を奔放に語る。さすがの平野節が炸裂した30分。

 

川柳2

《平野貞夫氏  辞世の句?》

イエ イエ 比例区東北ブロックの生活の党公認候補としての旅立ちの句!

【死に花を  散らすや みちのく 総選挙】

→ pic.twitter.com/Mney5LUCP4

《平野貞夫氏 迷句をご披露》

?比例区東北ブロックに生活の党からの出馬にあたって?

【ボケ比べ  慎太郎さまと 総選挙】

→ https://twitter.com/lovemeters/status/537927466203893760/photo/1

 

主催:日本一新の会
(インタビューと撮影:オリーブ千葉)


23:37 | 投票する | 投票数(2) | コメント(0)
2014/11/13

荒居たかゆきさん応援(11月12日)

Tweet ThisSend to Facebook | by:olc_admin
荒居たかゆきさん応援(11月12日)

生活の党公認荒居たかゆきさんの街宣の動画です。




生活の党公認荒居たかゆきさんの街宣の
画像です。
(東京在住会員の撮影)



23:21 | 投票する | 投票数(2) | コメント(0)
2014/11/04

荒居たかゆきさん応援(10月19日)

Tweet ThisSend to Facebook | by:olc_admin
荒居たかゆきさん応援(10月19日)

生活の党公認荒居たかゆきさんの街宣の一コマです。


荒居たかゆきさんをオリーブ千葉会員とワンコが応援しています。ワンコの画像をご覧ください。
→ http://instagram.com/p/tZu5HiQoIO/?modal=true

(東京在住会員の撮影)

09:52 | 投票する | 投票数(5) | コメント(0) | 報告事項
2014/11/04

荒居たかゆきさん応援(9月26日)

Tweet ThisSend to Facebook | by:olc_admin
荒居たかゆきさん応援(9月26日)

平成26年12月21日に実施される西東京市議選に立候補予定の荒居たかゆきさん(生活の党公認)をオリーブ千葉の東京在住会員を中心にして応援しています。



(東京在住会員の撮影)

01:03 | 投票する | 投票数(4) | コメント(0) | 報告事項